bat365官方网站
部门首页
部门概括
部门职责
人员分工
部门动态
采招信息
通知公告
工作动态
政策制度
招标管理
资产管理
服务指南
下载中心
信息系统
资产管理
采购管理
报修系统
学院首页
部门首页
>
部门动态
>
通知公告
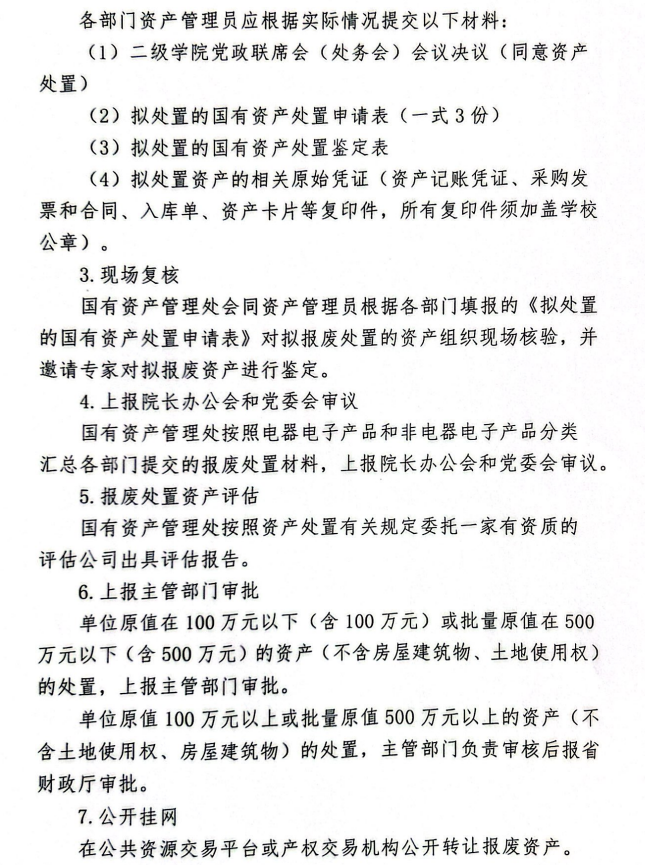
bat365官方网站关于2025年资产报废处置的通知
作者:国有资产管理处 时间:2025-07-04 点击数:
附件【
附件1:bat365官方网站国有资产处置申请表.xls
】已下载
次
附件【
附件2:bat365官方网站国有资产处置鉴定表.xls
】已下载
次
上一篇:
bat365官方网站蜀山校区校园内超市公开招租结果公示
下一篇:
bat365官方网站蜀山校区校园超市出租
Copyright© 2020 All Rights Reserved. bat365官方网站版权所有