各党总支、支部:
2017年是贯彻落实党的十八届六中全会精神,迎接党的十九大胜利召开,全面实施学院“十三五”发展规划,推进地方技能型高水平大学,争创全国优质高职院校,提升学院内涵建设水平,推动学院发展再上台阶的重要一年。为进一步加强学院教职工政治理论学习,不断提高教职工的政治素质和理论水平,现将2017-2018学年第一学期教职工政治理论学习有关事项安排如下:
一、指导思想
高举中国特色社会主义伟大旗帜,以中国特色社会主义理论体系为指导,围绕学院中心工作,深入学习党的十九大精神,习近平总书记系列重要讲话精神,中共中央国务院《关于加强和改进新形势下高校思想政治工作的意见》和全国全省高校思想政治工作会议精神,落实立德树人根本任务,开展主题鲜明、形式多样、内容丰富的政治理论学习活动,树立中国特色社会主义道路自信、理论自信、制度自信、文化自信,为学院健康、科学、可持续发展提供有力的思想政治保证。
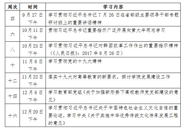
二、学习内容与时间安排

注:如有上级要求和安排,将对学习内容进行相应调整。
三、学习要求
1. 强化领导,规范制度。各党总支、支部书记作为政治理论学习主要责任人,要把政治理论学习作为党建工作的一项重要任务来抓,充分发挥理论武装的精神动力和思想保证作用。要注重组织领导,健全学习考勤制度,细化学习方案,严格执行学习制度,完整保存学习计划、考勤和学习情况记录。
2. 创新载体,提高实效。各党总支、支部要不断改进学习的方式,创新学习载体,强化学习效果。综合运用专题讲座、学习交流、主题辩论、观看音像资料、主题实践活动、党课教育等各种有效学习载体,开展生动多样的理论学习活动,增强政治理论学习的吸引力与感染力,提高理论学习实效。
3. 联系实际,推动工作。各党总支、支部要将理论学习与实际工作目标及教职工思想实际联系起来,与学院发展联系起来,与“331”党建工程结合起来,有的放矢地开展学习活动,引导教职工自觉把学到的理论成果运用到教学和实际工作中去,增强科学发展能力,推动各项工作的顺利开展。
党委宣传部将不定期对各党总支、支部学习情况进行检查、督导,对成效显著的给予通报表扬,对不按规定要求执行的予以通报批评。
中共bat365官方网站委员会
2017年9月13日