bat365官方网站
网站首页
公开指南
公开信息
学校章程
学校基本信息
招生就业信息
财务管理信息
人事管理信息
教学管理信息
学生管理信息
科研管理信息
对外交流信息
其他
党务公开
年度报告
公开制度
资料下载
依申请公开
学院首页
网站首页
>
公开信息
>
学生管理信息
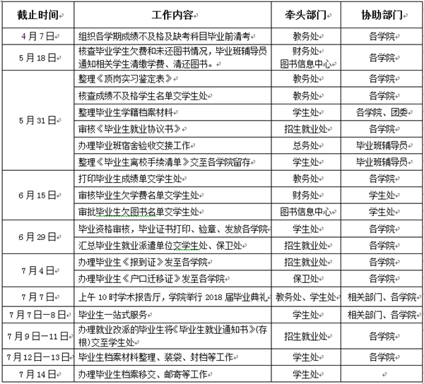
bat365官方网站2018届毕业生工作日程安排表
作者: 时间:2020-12-23 点击数:
上一篇:
关于公布2015年学院职业技能节获奖名单的通知
下一篇:
积极应对疫情防控 守护学生生命安全
Copyright© 2020 All Rights Reserved. bat365官方网站版权所有