bat365官方网站
网站首页
公开指南
公开信息
学校章程
学校基本信息
招生就业信息
财务管理信息
人事管理信息
教学管理信息
学生管理信息
科研管理信息
对外交流信息
其他
党务公开
年度报告
公开制度
资料下载
依申请公开
学院首页
网站首页
>
公开信息
>
财务管理信息
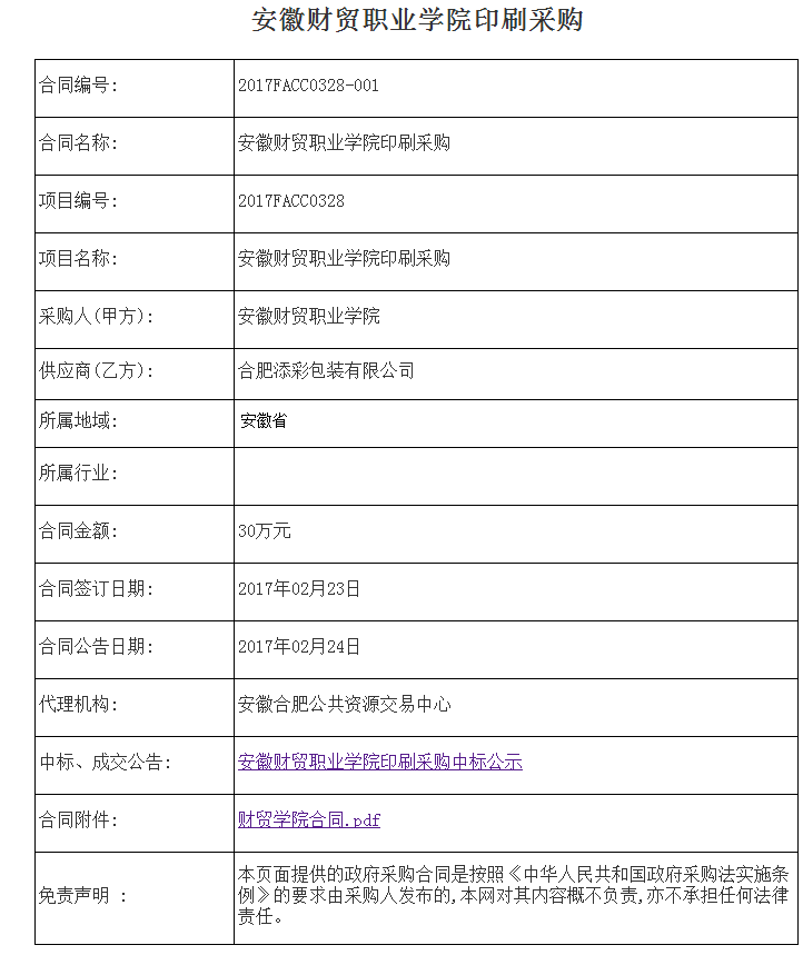
转发安徽合肥公共资源交易中心关于bat365官方网站印刷采购合同公示
作者: 时间:2020-12-23 点击数:
上一篇:
转发安徽合肥公共资源交易中心关于bat365官方网站实训楼工程监理招标公告
下一篇:
转发bat365官方网站2020年度电子资源采购第14、16、17包竞争性谈判公告
Copyright© 2020 All Rights Reserved. bat365官方网站版权所有