近日,省教育厅公布我省承接《高等职业教育创新发展行动计划(2015—2018年)》任务和项目单位名录,学院获批“优质专科高等职业院校”建设立项,这是继2015年获批安徽省地方技能型高水平大学建设立项后,学院事业发展取得的又一重大成果。
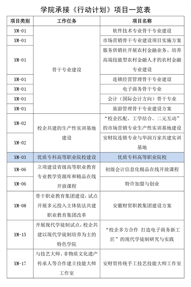
《高等职业教育创新发展行动计划(2015—2018年)》是今后一个时期我国高等职业教育战线贯彻2014年全国职业教育工作会议精神和落实全国人大常委会职业教育法执法检查有关要求,深入推进改革发展的路线图,其中明确的任务和项目是高等职业教育改革发展的工作载体。在此次公布的我省承接《行动计划》任务和项目单位名录中,学院获批承接优质专科高等职业院校建设等11类任务和15个项目,彰显了学院在人才培养、科学研究、社会服务、文化传承与创新等方面的综合实力和办学水平。
学院将以获批优质专科高等职业院校建设立项为契机,进一步在人才培养模式改革、校企合作、中高职衔接、师资队伍建设、实训基地建设、专业服务产业等方面推进创新发展,持续深化教育综合改革,全面提高技术技能人才培养质量,不断增强技术创新服务能力,积极扩大专业教师和毕业生在行业企业的影响力,切实提升对产业发展和区域经济社会发展的贡献度,争创全国高职教育先进水平。
