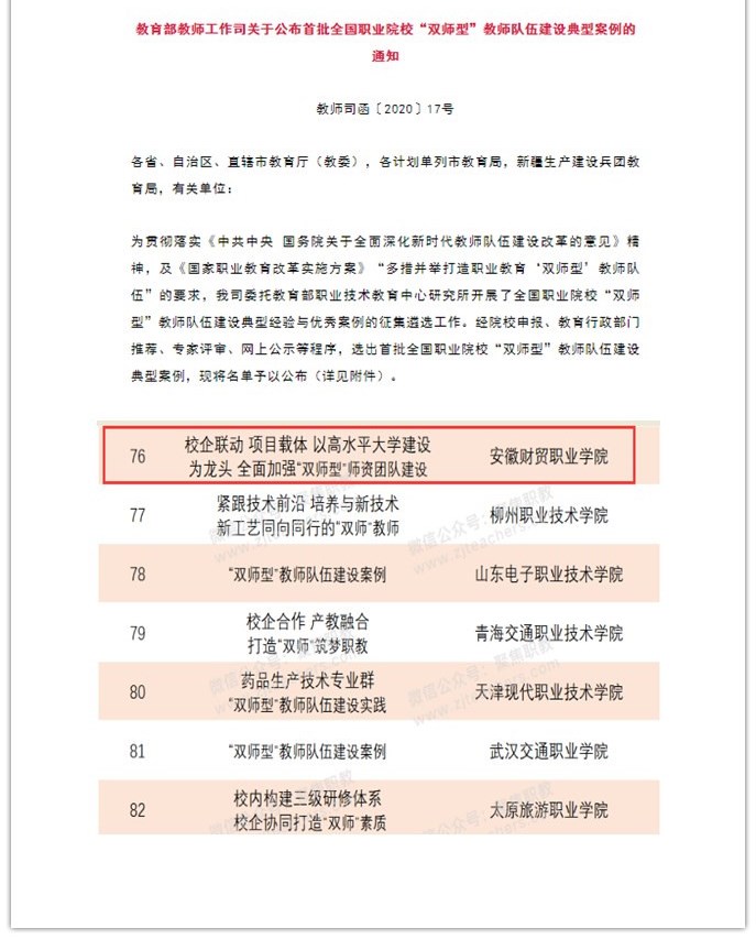
《教育部教师工作司关于公布首批全国职业院校“双师型”教师队伍建设典型案例的通知》(教师司函〔2020〕17号)正式下发,我校《校企联动 项目载体 以高水平大学建设为龙头 全面加强双师型师资团队建设》案例,经院校申报、教育行政部门推荐、专家评审、网上公示等程序,最终成功入选全国首批高等职业学校“双师型”教师队伍建设典型案例。

此次入选是对我校“双师型”教师队伍建设成绩的肯定,也是我校办学实力的一次展示。学校将以此为契机,继续深化产教融合、校企合作,加强相关制度建设,加快建设一支新时代高素质“双师型”教师队伍,为地方技能型高水平大学建设提供智力保障,将学校的人才培养目标、教学内容、师资队伍与企业“无缝对接”,进一步发挥社会服务功能。